为提升学生就业竞争力,强化求职技能与职业素养,yl6809永利官网集团面向 2024 级全体学生举办第九届“破‘简’而出、一‘职’为你”简历设计制作大赛。经过班级初审、学院评审,大赛顺利完成评选工作,一批内容规范、设计精美、特色鲜明的优秀简历脱颖而出。下面,我们一起来欣赏部分优秀获奖简历吧!
一等奖 连锁2402 白云菲

一等奖 电商2403 罗若溪

二等奖 营销2402 李晶

二等奖 连锁2401 李雅玟

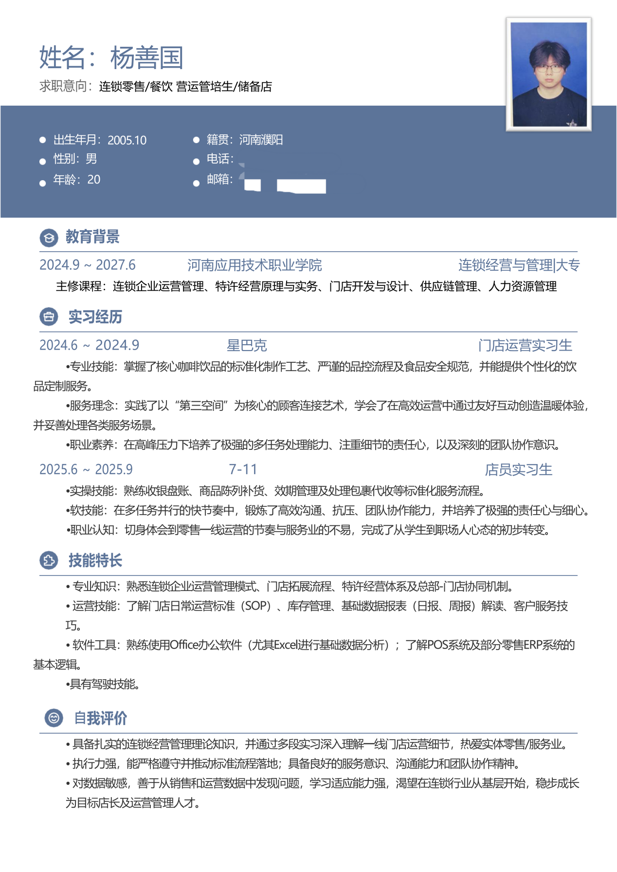
二等奖 连锁2402 杨善国

三等奖 跨境2401 崔欣茹

三等奖 跨境2401 马薇

三等奖 连锁2402 康义媛

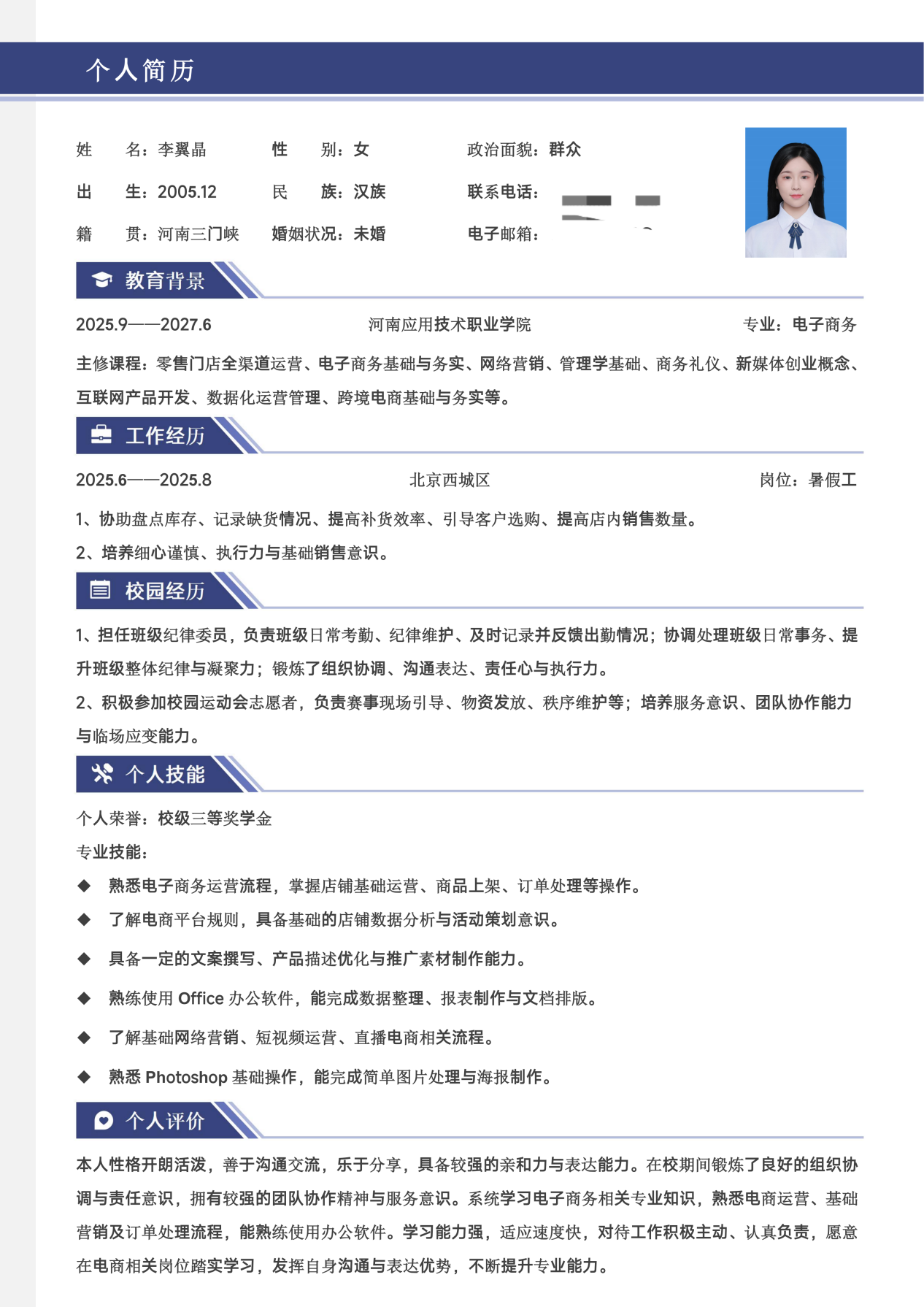
三等奖 电商2403 李翼晶

经评审,共评选出一等奖 4 名、二等奖 8 名、三等奖 12 名。请获奖同学到E112冯仕涵老师处领取荣誉证书,学院对获奖同学予以表彰,通过优秀案例展示、经验分享等形式,发挥示范引领作用,引导全体学生以赛促学、以赛促练,进一步提升简历制作水平与求职就业能力,获奖名单如下:
一等奖:
营销2401 巩欣艺
连锁2402 白云菲
电商2403 罗若溪
网营2401 牛梓浩
二等奖:
物流2403 顿幼帅
物流2403 黄梦
连锁2402 杨善国
连锁2403 许富斌
电商2403 杨采静
物流2403 张芮菡
营销2402 李晶
连锁2401 李雅玟
三等奖:
电商2401 韩欣瑜
电商2401 闫铭倩
电商2402 李子涵
跨境2401 李心语
电商2403 李翼晶
连锁2402 鲁可纯
跨境2401 马薇
营销2401 秦奕
连锁2402 康义媛
跨境2401 崔欣茹
电商2402 苏志霏
连锁2401 刘钰
本次大赛有效普及了求职技巧,夯实了学生就业基础,为同学们未来求职择业、步入职场奠定坚实基础。yl6809永利官网集团将持续开展就业指导系列活动,助力学生明确职业方向、提升综合素养,为高质量就业保驾护航。