为帮助学生增强就业意识,普及就业技巧,增强就业技能,充分做好就业准备,yl6809永利官网集团举办“第六届大学生简历设计制作大赛”,通过比赛大多数同学能够掌握简历设计及撰写要领,同学们的作品外观设计巧用心思,整洁美观又能凸显专业及个人特点。让我们一起来看看部分获奖者的优秀简历吧。
一等奖:
网营2101马佳音

营销2101胡乐滨

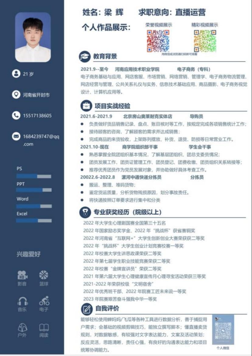
电商2102梁辉

二等奖:
电商2103马宏展

网营2101王梦洁

物流2102宋少博

三等奖:
物流2101李书豪

网营2101祖梦洁

营销2102孙浩

关于简历制作比赛,辅导员们有话说:
大学生就业,最开始的竞争便是简历,简历是求职者和用人单位沟通的第一桥梁,是求职应聘成功的敲门砖,一份好的简历,可以在众多求职简历中脱颖而出,同学们应发现求职中的薄弱项和提高点,从中总结经验,提升能力。

简历排版在一定程度上体现出求职者的态度和能力,清晰有条理的简历更容易在求职中给HR留下一个好印象,简历上每一笔出众的经历,都需要求职者在日常学习生活中付出长久的努力和积淀。

亲爱的同学们,春天是一个充满希望的季节,播下一颗种子,收获一份希望。希望大家可以汲取制作优秀简历的宝贵经验,在提升简历制作能力的同时也不断完善自我,用一张精美的简历“敲”开一份精彩的未来,迎来属于自己人生的充满生机的春天。